首页
要闻
原创
问政
频道
观点
地方
互动
河北频道
新闻频道
我有诉求
我要建言
我要咨询
教育
经济
社会
文旅
健康
最河北
乡村振兴
商会
消费
汽车
资讯
政策解读
English
新体育
评论频道
石家庄
承德
张家口
秦皇岛
唐山
廊坊
保定
沧州
衡水
邢台
邯郸
定州
辛集
雄安
正定
校园记者
长城网
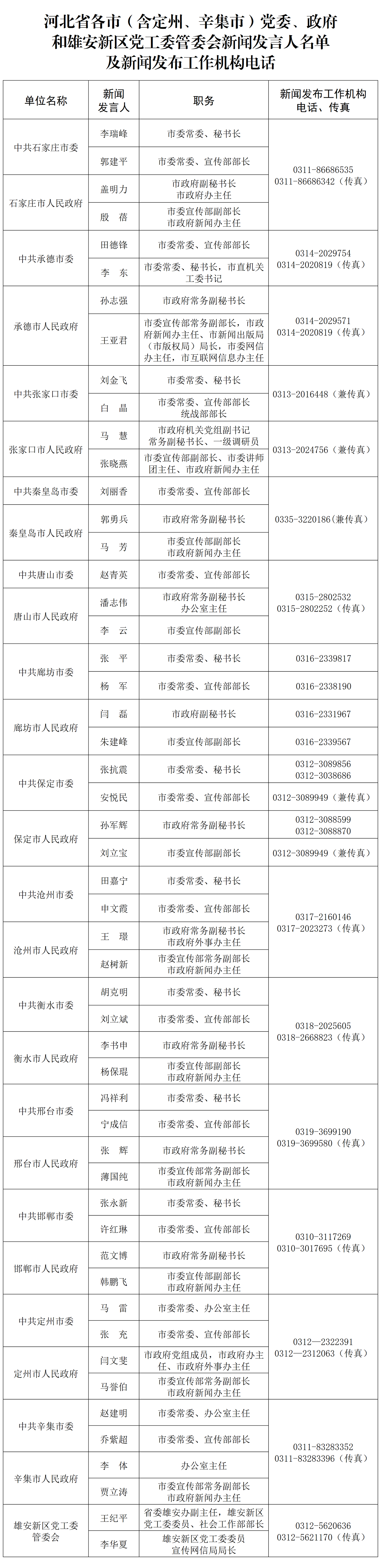
河北省各市(含定州、辛集市)党委、政府和雄安新区党工委管委会新闻发言人名单及新闻发布工作机构电话
来源: 长城网
2025-12-24 15:54:00
小
中
大
分享:
关键词
雄安新区 新闻发布会
责任编辑:段涛
推荐阅读
拔节生长看雄安丨坑塘里有个发电站
长城网
长城微纪录 | 塞罕坝来了一群“小精灵”
长城网
微纪录丨跨越太平洋的友谊Cross-Pacific Friendship
长城网
冀事
要闻
服务台丨如何预防春季花粉过敏
2026年京铁乐游四省春日漫游专列启程
“饰文焕彩”耀京华!河北8家文博单位110余件(套)珍贵文物走进中国美术馆
这么近那么美,河北到底有什么?
京津冀三地联合发布“追寻·2026·清明祭英烈”活动倡议书
学习领悟总书记谆谆教诲 向党和人民交出合格答卷
习近平总书记赴雄安新区考察并主持召开座谈会纪实
2026年中国游泳公开赛落幕,河北运动员获5金1银1铜
媒体
聚焦
强信心 看数据丨河北外贸总值同比增长37.7%!外贸质升量稳,彰显韧性活力
“十五五”开局看河北 | 竞逐“低空赛道”,产业链加速延展
感恩奋进 双争有我丨宁晋县源远种植专业合作社理事长陈世君:从京城创业者到田间带头人
和总书记面对面|为做雄安人感到自豪
强信心 看数据丨河北限额以上单位消费品零售额同比增长8.9%!以旧换新动能强劲,业态融合提振消费
政府
文件
河北省人民政府关于2025年度河北省教学成果奖励的决定
河北省人民政府办公厅关于印发河北省人民政府2026年立法工作计划的通知
河北省人民政府关于同意赵县西关街区为河北省历史文化街区的批复
河北省人民政府办公厅关于印发2026年人大代表建议政协提案办理要求的通知
政策
解读
解读 | 《2026年河北省营商环境优化提升行动方案》
解读 | 《河北省产业集群“共享物流”行动方案》
解读 | 《中国(秦皇岛)跨境电子商务综合试验区建设实施方案》《中国(保定)跨境电子商务综合试验区建设实施方案》
解读 | 《关于进一步加强和改进城乡建设用地增减挂钩管理工作的通知》
TOP